您现在的位置:湖南普法网>要闻聚焦>湖南

2025年“学宪法 知宪法”公益大讲堂12月1日开讲!快来扫码学习!

 文章来源:湖南普法网  作者:  时间:2025-11-28 11:57:08 

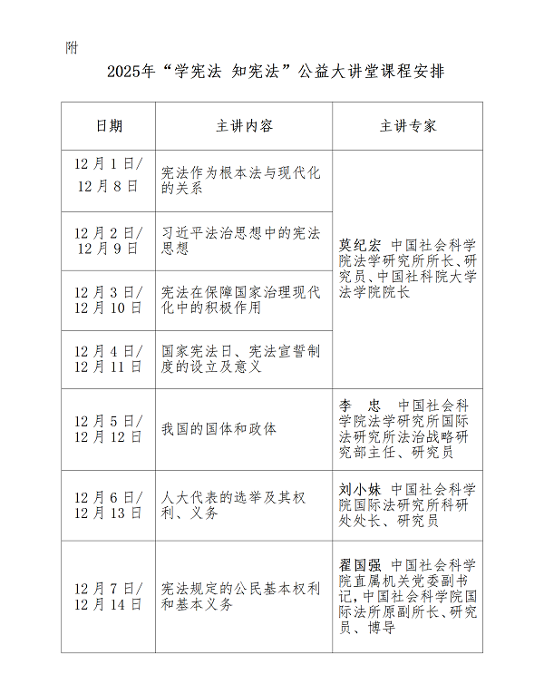
为贯彻落实党的二十届四中全会精神,深入开展第八个全国“宪法宣传周”活动利用大众媒体深入学习宣传宪法,中国社会科学院法学研究所法宣研究中心联合部分省(市)司法厅(局)开展2025年“学宪法 知宪法”公益大讲堂活动。

本次活动将于2025年12月1日至7日每日早8点首播,全天循环播放。并于12月8日至14日进行重播。活动邀请知名法学专家就宪法重点知识进行讲解。

学习方式便捷,只需使用手机扫描下方二维码,即可免费观看全部课程。

公益大讲堂活动.png


Copyright 2003-2012 fzhnw.com Corporation, All Rights Reserved 法治湖南 版权所有
主办单位:湖南省守法普法工作办公室 地址:长沙市韶山北路5号 联系电话:0731-84588782 E_Mail:yfzshn@qq.com
本网首席法律顾问:湖南五湖律师事务所 主任律师 郑宇敦 电话:19873072277 湘ICP备09027896号 湘公网安备 43010202000537号 技术支持:湖南红网